欢迎访问“8868体育官网app”官网!
搜 索
首页
企业文化
企业概况
组织机构
企业形象
企业大事记
先进模范
汽车票服务
购票方式
出行须知
车站简介
营运线路
换乘导航
产业介绍
客运产业
商贸产业
旅游包车
定制快车
连锁酒店
汽车服务
广告经营
车检服务
驾培服务
场站招商
汇通市场
内部管理
服务台
投诉台
领导信箱
联系我们
首页
>
培训考核
>
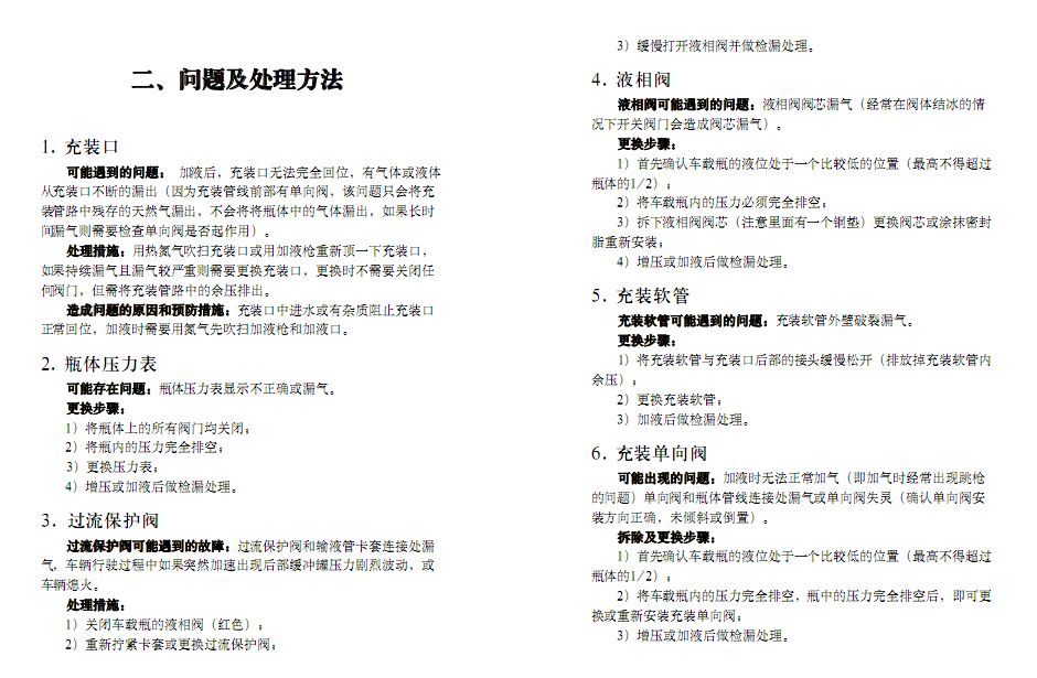
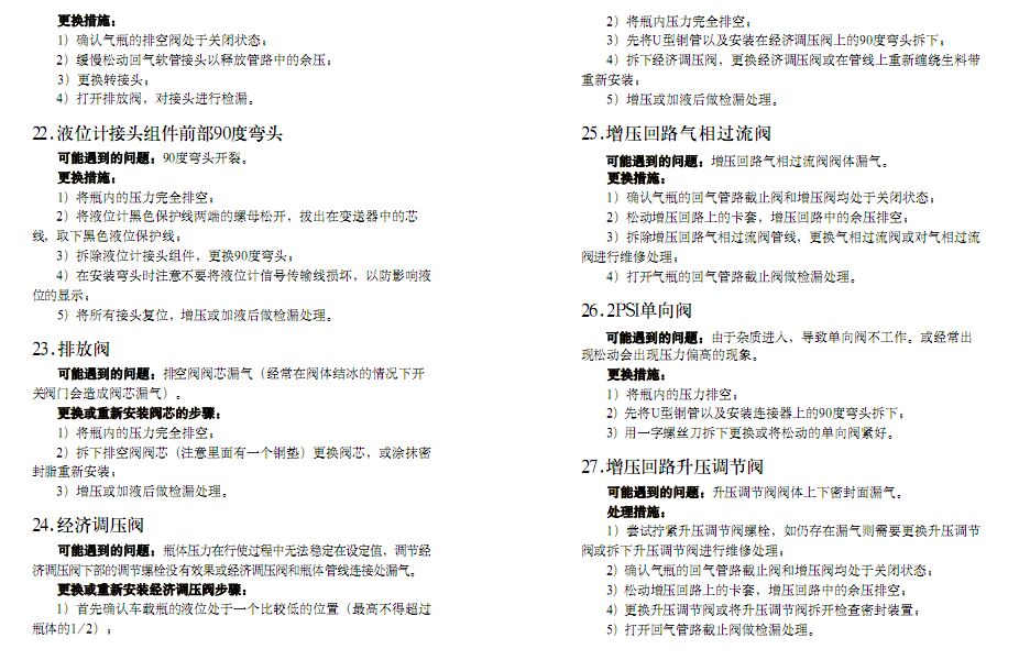
LNG汽车钢瓶常见问题处理
LNG汽车钢瓶常见问题处理
2015-07-30
浏览量:5615
上一篇:
个税及企业所得税
下一篇:
员工薪酬发放系统操作说明
相关内容
官僚主义的二十种表现
高频错词集
修改材料的一些技巧
公文的大标题和小标题
我们如何避免糟糕的7种说话方式
领导座次安排
公文处理中常见错误的对照更正表
公司企业微信“微盘”操作说明
一个极其重要的政策
公文写作中常见的12种标点错误
更多...